
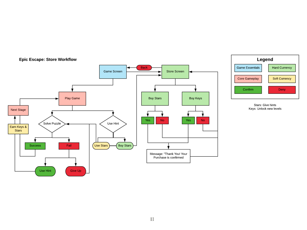
Epic Escape is an escape room-style game that tells the story of history’s most interesting stories from the sinking of the Titanic to Dolley Madison’s saving of an iconic painting of George Washington from a fire in the White House.
Pairing exciting storylines with fun gameplay is the core mechanic that allows for a never ending repository of content and timeless intrigue that appeals to younger and older adults, alike.













